<xkda class="ftocx"></xkda>

凯发k8国际

SIAT新闻网

Science Advances | 深理工叶克强团队发现阿尔兹海默症与长寿由同一神经信号通路影响

来源:脑所发布时间:2022-04-01

  北京时间3月31日,中国科研实验室深圳理工大学(暂定名,简称“深理工”)讲席教授(前美国埃默里大学终身教授)叶克强博士团队在《科学进展》(Science Advances) 杂志上发表题为Neuronal C/EBPβ/AEP pathway shortens life span via selective GABAnergic neuronal degeneration by FOXO repression的文章,团队在以往的研究理论基础上,提出阿尔兹海默症与人的预期寿命均受大脑中的“C/EBPβ/AEP”神经信号通路影响。C/EBPβ是众所周知的调节营养代谢、能量稳态和脂肪分化的转录因子。它可能在决定寿命长短中发挥作用。值得注意的是,C/EBPβ介导了多种与年龄相关的基因,并且其表达水平在老化的神经细胞中急剧升高。文章第一作者为夏亦元博士,叶克强博士后;通讯作者为叶克强教授。  

 

文章凯发k8国际截图

  阿尔兹海默症和长寿均受同一关键因素影响?  

  正常衰老过程中,人的认知能力会加剧下降。阿尔兹海默病(AD)是最常见的神经退行性疾病之一,通常在65岁以上老年人中患病率为10%,85岁以上人群中患病率约为50%,且现在还没有有效治疗AD的方法。尽管老年人经常患AD,但它并不是正常衰老的一部分。现在还不清楚导致AD的确切原因,但确有一些风险因素可能会使人更容易患病,而年龄是最突出的因素。  

  叶克强教授根据其实验室过去十多年发表的上百篇论文,提出了一种全新的的假设理论。这一假设认为:大脑中的慢性炎症激活了特定转录因子(C/EBPβ)及其下游产物(AEP)——总称C/EBPβ/AEP神经信号通路,顺利获得一系列反应加速了AD的进展。 

  C/EBPβ是一种炎症激活转录因子,它能增加脑细胞中某些蛋白质的水平;而AEP是一种酶,它可将一些蛋白质剪切,这些片段逐渐聚集会引发AD,逐步破坏患者的记忆和思维能力,最终,影响其日常生活能力。 

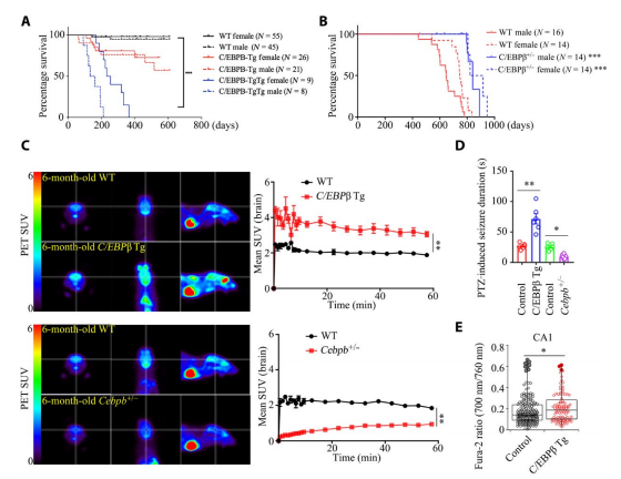
  为了探索C/EBPβ在衰老神经细胞中的作用,叶教授团队构建了一个小鼠模型,该模型可以选择性地在大脑神经元中过度表达C/EBPβ以模仿衰老的动物。顺利获得研究发现:小鼠的寿命以基因剂量依赖的方式发生变化。通常情况下,小鼠正常预期寿命为24-28个月,携带一份过表达C/EBPβ的小鼠寿命为12-18个月,两份为5-9个月,相比之下,减少一份C/EBPβ基因表达可将寿命延长至 30个月以上。同时,神经细胞中C/EBPβ过表达的小鼠表现出了认知功能受损的症状 ,类似于年迈大脑中的痴呆表现。此外,这些小鼠还表现出显著的神经兴奋,这一现象与大量抑制性的GABA神经元损失有关。值得注意的是,人的大脑中的C/EBPβ会随着年龄的增加而增长,在60-84岁时达到顶峰,在85岁以上则下降。AEP为C/EBPβ下游产物,两者趋势相似,更加长寿的寿星通常在神经细胞中表达较少的AEP,而寿命稍短的个体表达较多的AEP基因。 

 

图1:神经细胞中C/EBPβ升高引起神经兴奋,缩短小鼠生命周期

  在线虫中,神经兴奋会随着年龄的增长而增加,而抑制神经兴奋可增加寿命。科学家发现,神经细胞中高表达C/EBPβ或AEP会缩短生命周期,而该基因在肌肉中的高表达则没有影响。与小鼠类似,在线虫中敲除这些基因可延长生命周期。值得关注的是,使用药物抑制AEP可延长生命周期,这表明特定药物制剂应该可适当减速衰老进程,延长人类的寿命 

  与胰岛素代谢控制的寿命调节类似,限制食物摄取能够有效地延长哺乳动物生命周期。大量研究表明新陈代谢和寿命之间存在普遍联系。团队发现C/EBPβ/AEP信号与人脑中的胰岛素信号呈负相关。在 70-80 岁的人中,胰岛素信号最低,C/EBPβ/AEP信号通路活跃达到顶峰。然而,在更加长寿的人中,C/EBPβ/AEP活性下降,大脑中的胰岛素信号活性上升。 

 

图2:C/EBPβ调节人脑神经细胞中胰岛素及FOXO信号以及调控生命周期

  叶教授多项成果表明,C/EBPβ/AEP神经信号通路在驱动AD中起着至关重要的作用。随着病情的加重,C/EBPβ/AEP含量呈一定趋势升高,导致AD患者大脑中的GABA神经元选择性死亡。GABA是大脑中主要的抑制性神经递质,其缺失是AD的重要临床症状。AD患者中 GABA和 GABA神经元的减少可能是神经过度活跃的原因,病人表现为癫痫发作,类似于在C/EBPβ转基因小鼠中观察到的情况。叶教授研究发现,人类寿命和记忆储存与C/EBPβ/AEP信号通路密切相关。这一全新的发现将这一理论从AD发病机制扩展到了对生命周期的调节。期待顺利获得药物抑制AEP不仅可以治疗AD患者,还可以延缓衰老进程,延长人类寿命。 

 

原文链接: http://www.science.org/doi/10.1126/sciadv.abj8658 


附件下载:

TOP